山东谦诚工贸科技有限公司
首页
关于我们
企业文化
产品展示
三氯吡啶醇钠
2-氯吡啶
2,6-二氯吡啶
四氯吡啶
资质荣誉
新闻动态
人才招聘
联系我们
首页
关于我们
企业文化
产品展示
三氯吡啶醇钠
2-氯吡啶
2,6-二氯吡啶
四氯吡啶
资质荣誉
新闻动态
人才招聘
联系我们
您当前的位置:
首页
>
新闻动态
>
新闻动态
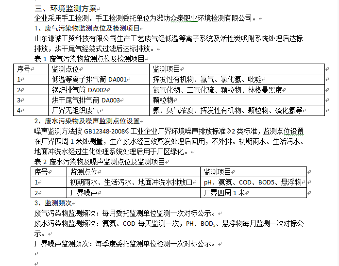
山东谦诚工贸科技有限公司环境信息公开(2020年9月)
2020-10-10
来自: 山东谦诚工贸科技有限公司
浏览次数:583
上一条 :
山东谦诚工贸科技有限公司...
下一条 :
山东谦诚工贸科技有限公司...
关键词:
VOCs
产品展示
三氯吡啶醇钠
2-氯吡啶
四氯吡啶
五氯吡啶
产品展示
三氯吡啶醇钠
2-氯吡啶
四氯吡啶
五氯吡啶
新闻动态
2021年山东谦诚工贸科技有限危险废物管理计划
山东谦诚工贸科技有限公司土壤、地下水检测公开
山东谦诚工贸科技有限公司2023年5月份环境监测信息公开
山东谦诚工贸科技有限公司2023年7月份环境监测信息公开
山东谦诚工贸科技有限公司2023年4月份环境监测信息公开
查看更多
猜你喜欢
山东谦诚工贸科技有限公司环境信息公开(2019年5月)
山东谦诚工贸科技有限公司环境信息公开(2021年1月)
山东谦诚工贸科技有限公司环境信息公开(2021年5月)
山东谦诚工贸科技有限公司环境信息公开(2019年7月)
相关资讯
更多>>
山东谦诚工贸科技有限公司环境信息公开(2019年11月)
山东谦诚工贸科技有限公司环境信息公开(2020年1月)
山东谦诚工贸科技有限公司2023年7月份环境监测信息公开
山东谦诚工贸科技有限公司环境信息公开(2021年7月)
电话咨询
短信咨询
留言咨询
查看地图